
元股证券:ygzq.hk新手配资教程
2026年3月17日,德勤华永为深交所创业板上市公司新诺威(300765.SZ)财务报告出具了标准无保留意见的审计报告。这是德勤出具的首份A股2025年度审计报告。这也是A股第十一份由“四大”会计师事务所出具的2025年度审计报告。
毕马威华振为深交所主板上市公司招商蛇口(001979.SZ)、中信特钢(000708.SZ)财务报告出具了标准无保留意见的审计报告。这是毕马威出具的第五、第六份A股2025年度审计报告。这也是A股第十二、第十三份由“四大”会计师事务所出具的2025年度审计报告。
截至目前, “四大”会计师事务所出具的A股审计报告情况见下:
《刚刚,安永签发“四大”首份A股2025年度审计报告!》;《重磅!毕马威首份、安永第二份A股2025年度审计报告出炉!》;
《刚刚,毕马威第二份、安永第三和第四份A股2025年度审计报告出炉!》;
《刚刚,普华永道首份A股2025年度审计报告出炉!审计费1126万并获续聘!》;
《刚刚,安永再出一份A股2025年度审计报告并获14年“老铁”续聘!》;
《刚刚,毕马威再出具2份A股审计报告!》。
]article_adlist-->01
新诺威
德勤为新诺威出具的2025年度审计报告如下:






根据公司2025年年度报告披露,该公司已与德勤华永会计师事务所合作1年。2025年度支付德勤华永160万元的审计费用。


同日,新诺威发布的公告显示,董事会同意续聘德勤华永会计师事务所(特殊普通合伙)为公司2026年度财务报告及内控审计机构。

新诺威2025年年度报告显示,2025年度该公司营业收入2,157,680,212.70元,归属于上市公司股东的净利润-241,125,740.52元。
公司专注于生物制药、功能性原料及保健食品的研发、生产与商业化。依托规模化、标准化的生产体系与严格的质量控制体系,持续巩固全球功能性原料市场的竞争优势;同时加速向创新型生物医药企业转型,重点布局抗体药物、ADC及mRNA疫苗等前沿技术平台,稳步推进生物药管线研发与产业化。本报告期内,公司严格按照相关法律法规及监管要求,聚焦核心业务发展,稳步推进各项经营工作。
新诺威2025年年度报告如下:





02

招商蛇口
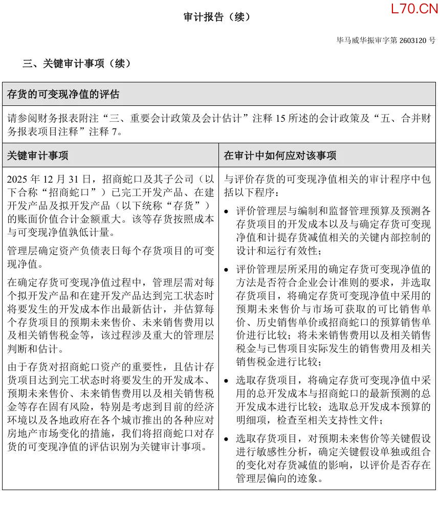
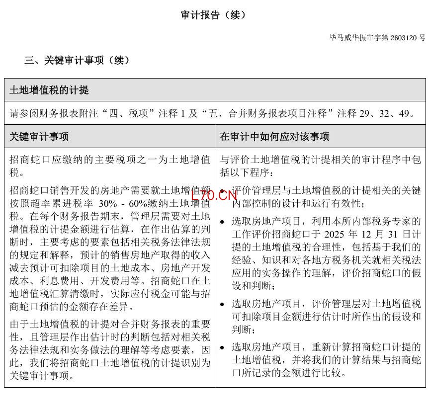
毕马威为招商蛇口出具的2025年度审计报告如下:







根据公司2025年年度报告披露,该公司已与毕马威会计师事务所合作2年。2025年度支付毕马威1,641.5万元的审计费用(包含内控审计费80万元)。

同日,招商蛇口发布的公告显示,董事会同意续聘毕马威华振会计师事务所(特殊普通合伙)为公司2026年度财务及内控外部审计机构。

招商蛇口2025年年度报告显示,2025年公司实现营业收入1,547.28亿元,同比下降13.53%,实现归属于上市公司股东的净利润10.24亿元,同比下降74.65%,基本每股收益0.08元/股,同比下降78.38%。
招商蛇口以开发业务、资产运营、物业服务三大核心业务为支柱,着力构建“租购并举、轻重结合”的业务结构,推动高质量发展,构建房地产发展新模式。
招商蛇口2025年年度报告如下:









03
中信特钢
毕马威为中信特钢出具的2025年度审计报告如下:








根据公司2025年年度报告披露,该公司已与毕马威华振会计师事务所合作3年。2025年度支付毕马威华振347.3万元的审计费用。

同日,中信特钢发布的公告显示,董事会同意续聘毕马威华振会计师事务所(特殊普通合伙)为公司2026年度财务及内控外部审计机构。公司拟就2026年度财务报表审计项目和内部控制审计项目向毕马威华振支付的审计费用不超过人民币400万元。



中信特钢2025年年度报告显示,2025年度该公司营业收入1073.73亿元,归属于上市公司股东的净利润59.29亿元,同比增长15.67%,
公司是全球领先的专业化特殊钢材料制造企业,具备年产约2000万吨特殊钢材料的生产能力。公司拥有江苏兴澄特钢、湖北大冶特钢、山东青岛特钢、天津钢管、江苏靖江特钢五家专业精品特殊钢材料生产基地,安徽铜陵特材、江苏扬州特材两家原材料生产基地,山东泰富悬架、浙江钢管两大产业链延伸基地,形成了沿海沿江产业链的战略大布局。
中信特钢2025年年度报告如下:












四大新鲜事儿视频号
]article_adlist-->素材来源:上市公司公告, 由【四大新鲜事儿】综合整理,未经允许不得转载! ]article_adlist-->
在看点一下 大家都知道

海量资讯、精准解读,尽在新浪财经APP

【环球时报特约记者 韩雯】韩联社援引联合参谋本部28日消息称,朝鲜当天向半岛东部海域发射两枚短程弹道导弹。报道称,当天是
2026-03-02
近十年全球主要指数市场场景下股票配资门户的风控与业务协同从资近期,在亚洲股市的波动率抬升但趋势不明的阶段中,围绕“股票配
2026-03-01
6800元的寿衣,5990元的沐浴SPA、感恩致孝服务,不超100米就收费1200元的起灵金光大道,甚至还有600元的供
2026-03-03
炒股网站 元股证券:yy6699.vip 2月27日,人民币对美元汇率突破6.83关口后概念股怎么玩,央行宣布下调远期售
2026-03-03
围绕热点快速轮动时期的交易阶段,配资交易的主被动资金行为差异近期,在A股市场的结构性机会远大于指数机会的阶段中,围绕“配
2026-03-05